SP6500
適用于5~12V輸出的應用方案
詳細介紹
文檔與工具
樣品及購買
SP6500是一顆應用于反激電源系統的同步整流控制器,可代替肖特基整流二極管,并以極低的導通電阻減小損耗。SP6500可以工作在斷續模式(DCM)和準諧振模式(QR)。采用先進的消隱技術使芯片在各種工作模式下可以穩定可靠地工作。
SP6500通過檢測外置MOSFET的漏源電壓,控制MOSFET的導通與截止。應用外圍簡單,適用于5~12V輸出的應用方案。
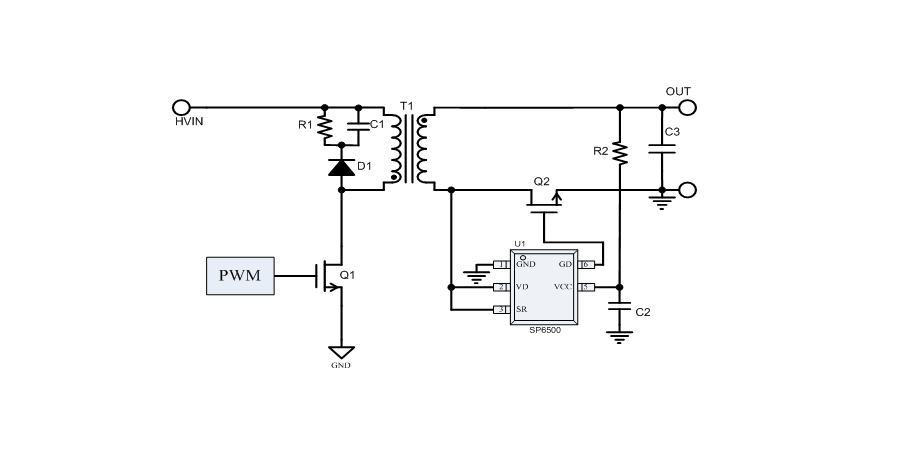
典型應用框圖
應用
● 集成150V高壓工藝
● 極低的靜態電流
● 最高工作頻率可達70kHz
● 驅動引腳下拉導通電阻1.2Ω,上拉導通電阻3.0Ω
● 50ns關斷延遲時間
● VCC工作電壓范圍3V~6V
● 集成VCC過壓保護功能
● 逐周期檢測最小導通時間防止誤觸發
● 可工作在斷續模式(DCM)和準諧振模式(QR)
● SOT23-6無鉛封裝
● AC/DC電源適配器
● 電池充電器
● 數碼相機充電器
樣品及購買
樣片申請
推薦產品
